Lappbacken

Info
Ferienhaus #2917
s-84093, Europa, Schweden, Mittelschweden, Jämtlands Län ,Särvsjö.
Erholungsurlaub, Skiurlaub, Urlaub mit dem Hund, Wanderurlaub
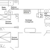
Von diesem Haus aus haben Sie einen fantastischen Blick auf den See und die Berge "Anåfjället", "Flatruet" und "Helagsfjället", den südlichsten Gletscher Schwedens. In Sichtweite gibt es keine anderen Häuser. Der letzte Teil des Weges zum Haus "Lappbacken" ist ein Privatweg. Es hat eine kombinierte Wohnküche, zwei Schlafzimmer, Dusche und Sauna. Die Biotoilette befindet sich ausserhalb des Hauses. Auf der Rückseite des Hauses befindet sich ein Erdkeller für Lebensmittel. Im Sommer haben Sie im Haus fliessendes Wasser. Das Haus wird mit Holz über einen Kaminofen beheizt. Die Küche ist mit einem Gaskocher ausgerüstet. Die Stromversorgung erfolgt über eine kleine Solaranlage. Von der Terasse des Hauses erblicken Sie den See "Övre Särvsjön", in dem Sie Lachsforellen, Saiblinge und Maränen angeln können.
Ausstattung
Dusche
Balkon/Terrasse, Grillmöglichkeit, PKW-Stellplatz
Sauna, Kamin
Gasherd
Radio
Kinder, Haustiere
Umgebung
Das Haus liegt ca. 3 km aussen von dem Dorf Särvsjö. Das Dorf mit seinen acht Einwohner bietet abseits der touristichen Zentren Ruhe, Entspannung und Natur pur. In dieser Region finden sie eine unberührte Pflanzen- und Tielwelt, mit den "Vier" grossen Skandinaviens.
Reitmöglichkeit, Bootsverleih, Fahrradverleih
Sveg
Östersund
84
Preise
Preisrechner
Kontakt
deutsch
+46(0)684 70044
+46(0)732 454650
Nachricht schreiben
Achten Sie auf die korrekte Schreibweise Ihrer eMail-Adresse, damit der Inserent auf Ihre Anfrage antworten kann.
Felder mit sind zwingend auszufüllen.



















